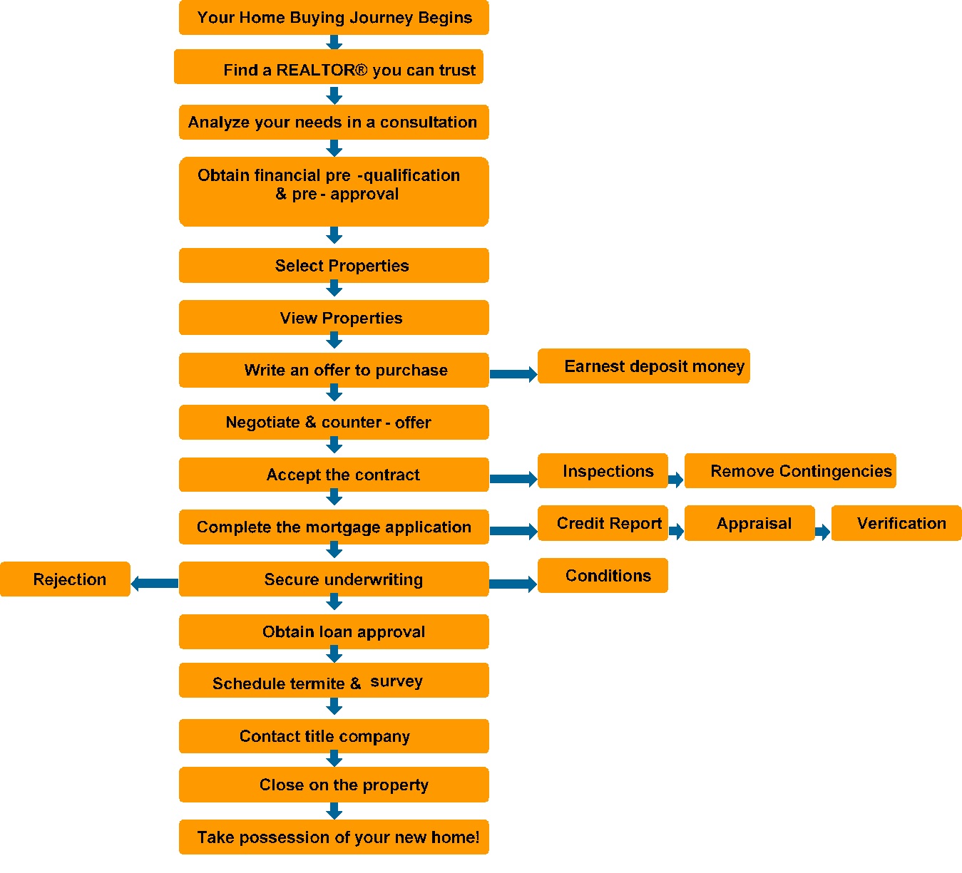
Here is a one page flow chart that outlines your home buying journey. The length of time required for the trip is different for every buyer, but from accepted contract to taking possession of your new home usually takes about 45 days. There are regulatory changes that take effect on October 3 that could significantly extend the time required to get from the contract to closing.
